Lenalidomide
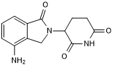
Chemical Name: 3-(4-Amino-1,3-dihydro-1-oxo-2H-isoindol-2-yl)-2,6-piperidinedione
Purity: ≥98%
Biological Activity
Lenalidomide is a thalidomide analog. Immune modulatory drug and cereblon binding compound. Induces ubiquitination and degradation of casein kinase (CK) 1α by the E3 ubiquitin ligase CRL4CRBN. Also TNF-α inhibitor and angiogenesis inhibitor. Promotes degradation of transcription factor SALL4.Technical Data
The technical data provided above is for guidance only.
For batch specific data refer to the Certificate of Analysis.
Tocris products are intended for laboratory research use only, unless stated otherwise.
Background References
-
Structural basis of lenalidomide-induced CK1a degradation by the CRL4(CRBN) ubiquitin ligase.
Petzold et al.
Nature, 2016;532:127 -
Lenalidomide induces ubiquitination and degradation of CK1α in del(5q) MDS.
Krönke et al.
Nature, 2015;523:183 -
Thal. promotes degradation of SALL4, a transcription factor implicated in Duane Radial Ray Syndrome.
Donovan et al.
Elife, 2018;7:e38430 -
Evolution of cereblon-mediated protein degradation as a therapeutic modality.
Chamberlain et al.
ACS Med.Chem.Lett., 2019;10:1592
Product Datasheets
Reconstitution Calculator
Molarity Calculator
Citation for Lenalidomide
The citations listed below are publications that use Tocris products. Selected citations for Lenalidomide include:
1 Citation: Showing 1 - 1
-
Identification of Mubritinib (TAK 165) as an inhibitor of KSHV driven primary effusion lymphoma via disruption of mitochondrial OXPHOS metabolism.
Authors: Fang Et al.
Oncotarget 2020;11:4224-4242
FAQs
No product specific FAQs exist for this product, however you may
View all Small Molecule FAQsReviews for Lenalidomide
There are currently no reviews for this product. Be the first to review Lenalidomide and earn rewards!
Have you used Lenalidomide?
Submit a review and receive an Amazon gift card.
$25/€18/£15/$25CAN/¥75 Yuan/¥2500 Yen for a review with an image
$10/€7/£6/$10 CAD/¥70 Yuan/¥1110 Yen for a review without an image
