Human/Mouse Frizzled-7 APC-conjugated Antibody
Human/Mouse Frizzled-7 APC-conjugated Antibody Summary
Gln33-Leu185
Accession # Q61090
Applications
Please Note: Optimal dilutions should be determined by each laboratory for each application. General Protocols are available in the Technical Information section on our website.
Scientific Data
View Larger
Detection of Frizzled‑7 in HEK293 Human Cell Line by Flow Cytometry. HEK293 human embryonic kidney cell line was stained with Rat Anti-Human/Mouse Frizzled-7 APC-conjugated Monoclonal Antibody (Catalog # FAB1981A, filled histogram) or isotype control antibody (Catalog # IC006A, open histogram). View our protocol for Staining Membrane-associated Proteins.
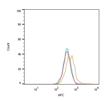
View Larger
Detection of Frizzled‑7 in RA Treated D3 Mouse Cell Line by Flow Cytometry. RA treated D3 mouse embryonic stem cell line was stained with Rat Anti-Human/Mouse Frizzled-7 APC-conjugated Monoclonal Antibody (Catalog # FAB1981A, filled histogram) or isotype control antibody (Catalog # IC006A, open histogram). View our protocol for Staining Membrane-associated Proteins.
Reconstitution Calculator
Preparation and Storage
Background: Frizzled-7
Frizzled-7 is a member of the Frizzled family of unconventional G-protein-coupled glycoprotein receptors for the Wnt signaling pathway (1‑3). The Wnt genes encode a large family of glycoproteins that are essential in development and tissue maintenance (1, 2). Like other Frizzled family members, Frizzled-7 contains a divergent N‑terminal signal peptide (amino acid (aa) 1‑32), a highly conserved extracellular cysteine-rich domain (CRD, aa 44‑169), a variable-length linker region (aa 170‑256), a seven-pass transmembrane region (aa 257‑549), and a variable-length C-terminal cytoplasmic domain (aa 550‑574) (1‑3). The CRD, which comprises the binding site for Wnts and other ligands such as Syndecan 4 and fibronectin, spans about 130 amino acid residues and contains ten invariant cysteine residues (2, 3). Expressed alone, it can compete with native Frizzled to inhibit Wnt canonical signaling (4). Within aa 33‑185, human Frizzled-7 shares ~99% aa identity with human, rat, canine and bovine Frizzled-7. Mature Frizzled-7 also shares 80% aa identity with Frizzled-1 and Frizzled-2. Roles for Frizzled-7 have been determined in both canonical Wnt/ beta ‑Catenin-mediated signaling and non‑canonical planar cell polarity and calcium pathways (1, 2, 4). During development, Frizzled-7 is expressed during gastrulation and in the fetal gut, kidney and lung where it is thought to influence tissue morphogenesis via non-canonical signaling pathways (3‑5). In the adult, Frizzled-7 is expressed in skeletal muscle, especially in satellite cells that mediate muscle regeneration in response to Wnt-7a (3, 6). It is expressed in embryonic stem cells (ES), contributing to self-renewal signaling (7). It has been implicated in mesenchymal-to-epithelial transition in colorectal cancer (2, 8). Frizzled-7 mRNA has also been detected in adult heart and placenta (3).
- Schulte, G. and V. Bryja (2007) Trends Pharmacol. Sci. 28:518.
- Vincan, E. et al. (2007) Front. Biosci. 12:4558.
- Sagara, N. et al. (1998) Biochem. Biophys. Res. Commun. 252:117.
- Medina, A. et al. (2000) Mech. Dev. 92:227.
- Kemp, C.R. et al. (2007) Dev. Dyn. 236:2011.
- Le Grand, F. et al. (2009) Cell Stem Cell 4:535.
- Melchior, K. et al. (2008) Biol. Chem. 389:897.
- Vincan, E. et al. (2007) Oncogene 26:2340.
Product Datasheets
FAQs
No product specific FAQs exist for this product, however you may
View all Antibody FAQsReviews for Human/Mouse Frizzled-7 APC-conjugated Antibody
Average Rating: 4.5 (Based on 2 Reviews)
Have you used Human/Mouse Frizzled-7 APC-conjugated Antibody?
Submit a review and receive an Amazon gift card.
$25/€18/£15/$25CAN/¥75 Yuan/¥2500 Yen for a review with an image
$10/€7/£6/$10 CAD/¥70 Yuan/¥1110 Yen for a review without an image
Filter by:
